Fission Labs Transforming Online Fashion Retail with AI-Driven Technology: The Outfit Story

Executive Summary
Outfit is revolutionizing the online fashion retail landscape through an innovative application that seamlessly integrates generative AI with virtual try-on capabilities, with personalized styling recommendations. This predictive capability enables the platform to curate forward-looking recommendations that keep fashion-conscious users ahead of the curve, while maintaining personalization at scale.
By leveraging advanced machine learning models and real-time models, and real-time data analysis, Outfit delivers a uniquely engaging experience that combines individual style preferences with emerging fashion trends, resulting in highly contextual and timely recommendations. This case study examines the technical implementation using AWS services and demonstrates how generative AI technologies can solve common challenges in online fashion retail while keeping users at the forefront of fashion evolution.
Business Challenge
The fashion e-commerce industry faces several critical challenges:
- High return rates: Up to 40% of online clothing purchases are returned, primarily due to sizing and fit issues, costing retailers billions annually in lost revenues and processing fees.
- Limited visualization: Customers struggle to accurately imagine how garments will look on their specific body type, leading to uncertainty in purchasing decisions and increased returns.
- Personalized styling at scale: Providing individualized fashion advice to a large customer base is challenging without the in-person experience of traditional retail.
- Interactive shopping experiences: There’s a growing demand for real-time, engaging online shopping interfaces that can replicate the immediacy and interactivity of in-store experiences.
Addressing these challenges through innovative technologies like AI-powered virtual try-ons and personalized recommendations can significantly improve the online fashion retail experience, potentially reducing return rates by up to 60% and increasing conversion rates by 90%.
Technical Solution
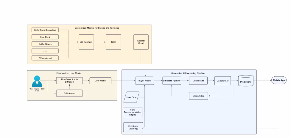
Outfit’s architecture is built on four key layers that work together to deliver a personalized fashion experience.
- Input processing layer: The brands and factories process initial clothing items (black dress, denim, sleeveless jackets etc.) and convert them to 3D Garments, which are used to train an Apparel model. This model creates standardized garment representations.
- User Interaction System: This layer maintains the individual user profiles and preferences, using a few images of the user along with a 360-degree video, the system uses a fine-tuned stable diffusion model to generate a 3D-avatar of the user which is fed to the User model as base input.
- AI processing pipeline: This core layer combines the Apparel models with the User models and uses stable diffusion to generate realistic images with sophisticated recommendation. This layer is also characterized by feedback learning mechanism, which continuously refines recommendations based on user interactions.
- Output Generation: The layer handles the delivery of all the above processing to the user in form of a progressive web application.

Key AWS Services Used
The following points list down key implementation details for various layers and AWS services used.
Virtual Try-on System
- Stable Diffusion models hosted on AWS SageMaker.
- Custom LoRA adapters for fashion-specific adjustments.
- Integration with Amazon Rekognition for body measurements.
Personalization Engine
- Amazon Personalize for recommendation system.
- Amazon Bedrock Claude for natural language interactions
- Custom models deployed on SageMaker endpoints
- Amazon Open Search for semantic search capabilities
- Amazon DynamoDB for User personalization storage.
Real-time Processing Pipelines
- Amazon EventBridge for event orchestration
- Amazon ElastiCache for response caching.
Application Layer
- AWS Amplify for React/NextJS Progressive Web Application
- Amazon API Gateway for backend of front-end pattern
- Amazon Elastic Container Service for hosting backend services like user personalization and recommendation services.

Project Outcome and Impact
Fission Labs has successfully implemented the AI-driven fashion platform, meeting all technical benchmarks. Ongoing enhancements will be guided by continuous monitoring and analysis of key performance metrics.
- Conversion Rates
- Product Returns
- Customer Engagement
- Brand Loyalty
Conclusion
Outfit’s implementation demonstrates the successful integration of AWS Generative AI services offerings to create a transformative fashion retail experience. The solution’s architecture provides a blueprint for building scalable, AI-powered applications that deliver real business value while maintaining high performance and reliability.
The combination of AWS’s managed services with custom AI components creates a powerful platform that can continue to evolve with advancing technology while maintaining robust performance and security standards.


